特殊专业能力
心理健康指导员(咨询)
特殊职业能力介绍
心理健康指导(咨询)
一、定义
能够运用健康管理的基础知识、技能和工具,初步识别和分析社区、学校、企事业单位、健康服务机构工作环境中服务对象常见的心理健康问题和精神障碍,并提供支持通过情绪调节指导、科普教育、行为促进和转介服务,最终帮助客户建立合理的认知和行为模式,调节情绪,促进身心健康。
二、适用对象
正在或计划利用此能力从事卫生、教育、养老、党群活动等相关工作的基层在职人员或求职者。
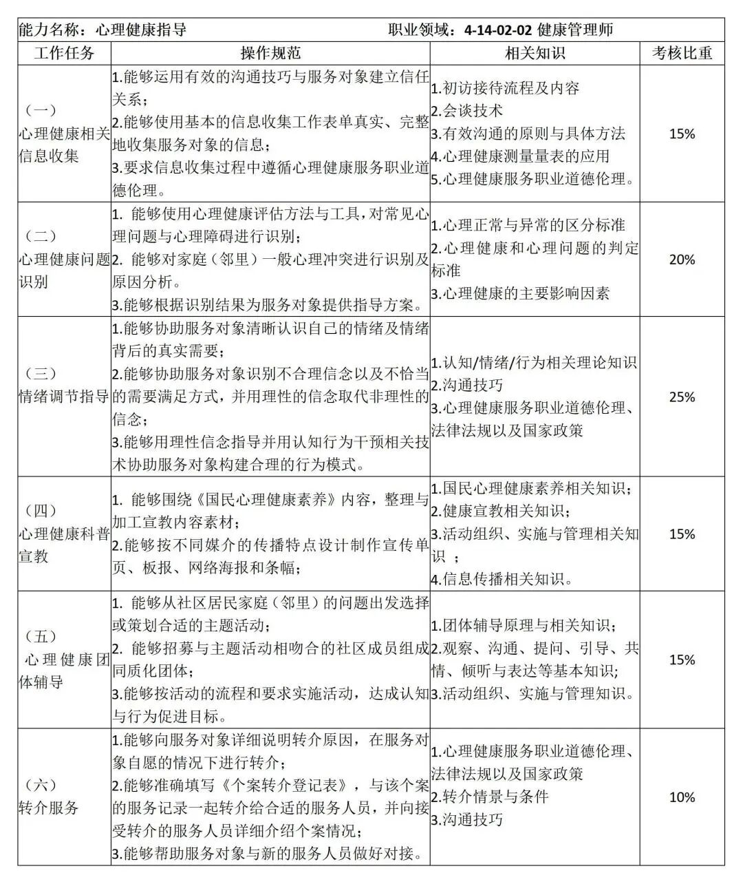
三、能力标准及考核内容
四、申请条件(满足以下条件之一即可)
1、具有心理学专科及以上学历;
2、具有非心理学专业大专及以上学历,并参加过本次专项职业能力培训并获得培训证书;
3、具有中专学历,从事心理、教育、医疗、健康管理、公共卫生服务等3年以上,并参加过本次专项职业能力培训,取得培训证书。
报名须知
学生需提交的材料
A.填写认可申请表
B.高清2寸裸照jpg格式
C.学历证书复印件
D. 身份证正反面复印件
F. 湖北省政务网注册√
证书样式
1、评估认证单位:湖北省人力资源和社会保障厅-湖北省职业技能鉴定指导中心
湖北省职业技能鉴定指导中心是湖北省人力资源和社会保障厅直属厅级事业单位。 其主要职责如下:
1.承担全省技能大赛的组织和服务工作。
2.技能人才评价的技术支持、质量监督和信息服务。
3.特殊职业能力评估综合服务工作。
4.职业技能标准和评价规范制定、试题和题库建设、考试服务等技术支持工作。
证书查询:人力资源和社会保障部证书查询系统、湖北省人力资源和社会保障厅、湖北省职业技能鉴定指导中心
【湖北省职业技能鉴定指导中心】
【湖北省政府综合政务服务平台】
【全国技能人才评价证书在线查询】
详情咨询
2、考核发证单位:新疆维吾尔自治区人力资源和社会保障厅-新疆维吾尔自治区职业技能鉴定中心
新疆维吾尔自治区职业技能鉴定中心于1995年经自治区人民政府批准正式成立。 2010年,新疆维吾尔自治区职业技能鉴定中心由自治区机关事业单位劳动者鉴定管理中心、自治区职业技能鉴定中心整合成立,隶属于人力资源和社会保障厅的自治区。
中心的主要职责和任务:组织实施国家职业资格证书制度,编写职业技能培训教材,制定职业技能鉴定技术规程; 对各类评价人员和监督人员进行培训和考核; 组织职业技能竞赛等。业务由人力资源和社会保障部职业技能鉴定中心指导。
证书查询:
人力资源和社会保障部证件查询系统,新疆维吾尔自治区人力资源和社会保障厅,
新疆维吾尔自治区职业技能鉴定中心
【新疆维吾尔自治区职业技能鉴定中心】
【全国技能人才评价证书在线查询】
证书样式
详情咨询
更多详情请咨询工作人员
【福瑞心理培训商务中心】
扫码添加或拨打19859177027微信同号
额外福利
福瑞心理中心为报名成功的学员发放《心理学相关书籍500本(电子版)》、心理治疗技术课程一套(治疗手法随机)、沙盘治疗管理系统一套(含软件+介绍)教学课程),50套沙盒游戏治疗相关资料大礼包送给你。
如果您在每项公布的福利截止日期前报名,您也将获得相应的福利。 比如优惠券、公司一年VIP、全套其他治疗技术课程、心理工具软件、产品设备等心理治疗师报考条件,福利可以叠加。 此外,老学员可以免费使用本机构所有的心理工具和心理服务场所。 还有其他神秘礼物,问吧。 免费的单机版心理测评系统(只针对教师,不多)。
结尾
个体自助心理测评工具
寻找,寻找,美丽而深沉
厦门福瑞心理中心·心理测评
←心理健康筛查计划的一般流程
扫描左侧二维码获取文档《普查系统使用流程》
直通车
直通车→秦小歪的申请信息广播站
执业会计师、碳汇评估师、食品安全经理、建筑节能减排顾问、信用经理、安全评估师、食品安全官、食品安全总监、企业合规官、碳排放管理员、能源管理专家、零碳建筑经理, 全媒体运营商, 税务规划师, 碳会计
幼儿园教师、幼儿园专业园长、游学指导员、家庭教育指导员、保育员、早教指导员、营养师、蒙特梭利教育指导员……
5.
…..
: 中医康复理疗、康复理疗、哺乳、坐月子、纹身、皮肤美体、美甲彩绘、艺术化妆、皮肤管理、美容设计、牙齿美容、纹身、艺术插花、亚健康调理、产后康复、老年护理、运动健康与营养、病人护理、城市轨道交通变电站维修、叉车操作、家庭咨询、家庭教育指导、婚姻指导、皮肤测试与评估、生命教育指导、青少年体育锻炼、婴幼儿护理、瑜伽指导、营养饮食指导…
个别的
往期《2023社工考试》社工职业资格考试培训,线上作业心理治疗师报考条件,可以试试。 2023年考试时间为6月10-11日下一篇四川省2023年社会工作专业水平考试考试工作通知



