7月21日,河南省平顶山市舞钢市政府官网通报称,21日下午4时16分左右,舞钢市铁山街道棠李店村发生爆炸,空中升起巨大蘑菇云。
舞钢市应急管理局一位工作人员称,此次事故是暴雨导致电石遇水爆炸。该工作人员对财新记者称,“今天下暴雨,电石遇到水,量小的情况下会燃烧,量大会爆炸,没有伤亡,有一两个人轻度灼伤。”
电石,一般指碳化钙,由焦炭和石灰高温电解熔炼而成,广泛应用于合成苯、橡胶、聚氯乙烯、聚乙炔等有机化工产品的生产,属于遇湿易燃物品,遇水能迅速反应生成乙炔。乙炔在空气中的爆炸极限为2.3%~81%,点火能量仅为0.019毫焦,极易被引燃。因此,电石遇湿后具有火灾爆炸危险,甚至造成严重的火灾爆炸事故。电石不仅能遇水反应,遇潮湿空气也能释放出乙炔气体。
Tip
事故警示
近日,很多地方都是小雨、中雨、大雨、雷阵雨……断断续续,河南地区更是暴雨不断。
WARNING
未雨绸缪 防患于未然
这次的郑州暴雨灾害再一次提醒我们:
危险化学品库房以及试剂暂存间等危险物品储存场所严禁设置在地下室电石和水反应,否则除了通风不畅、发生事故不利救援逃生之外,一旦爆发洪水灾害库房被淹,极有可能发生爆炸事故。
Tip
118种危化品
遇水应急处置
不可否认,防止此类事故发生是最好的结果。
但是在如此极端的天气下,危化品更加容易遇水发生反应,万一发生,如果不及时处理,或者说不会及时处理,很有可能引发更大的灾难。
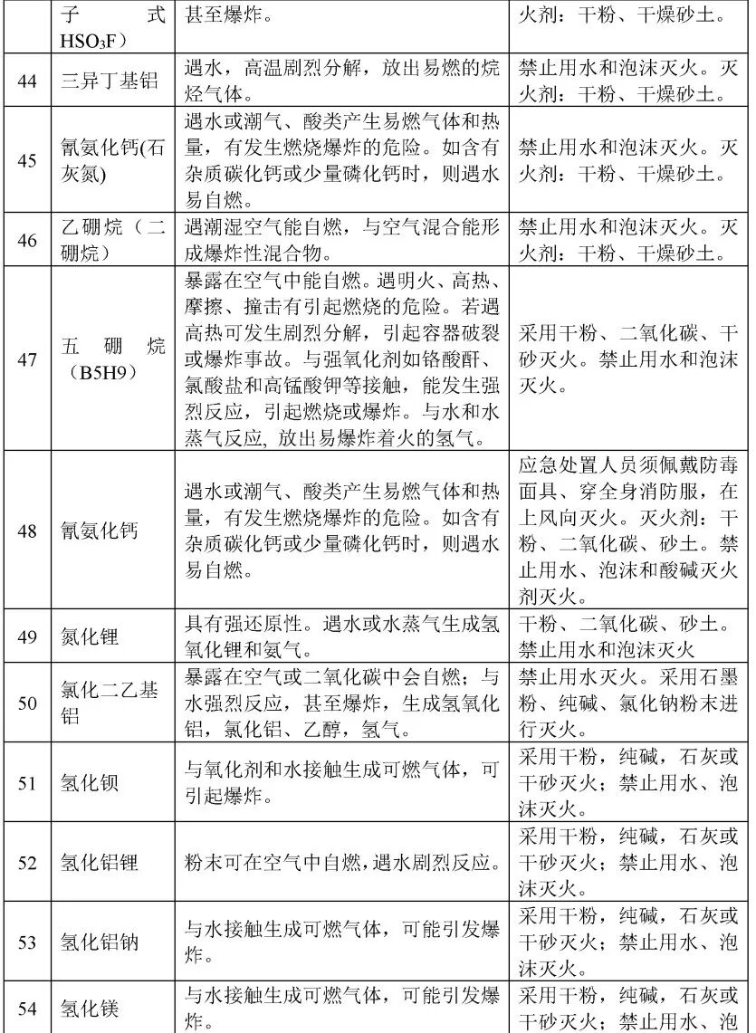
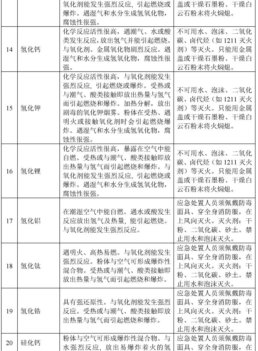
2020年6月29日,湖北省应急管理厅办公室为强化雨季汛期危险化学品安全管理,防范危险化学品事故,组织有关单位梳理了遇水反应的危险化学品名单及应急处置措施共118条,汇编完成《遇水反应化学品名单及应急处置措施》
第1-56条:遇水反应有爆炸危险的物质;
第57-75条:遇水反应有燃烧危险的物质;
第76-105条:遇水反应有中毒危险的物质;
第106-118条:遇水反应产生氯化氢的物质。
列示如下,供各位参考、学习。
该文件表明各地要立即将《遇水反应的危险化学品名单》传达至相关化工(危险化学品)企业电石和水反应,督促企业组织从业人员认真学习,确保从业人员尤其岗位人员知岗位风险、知岗位责任、知岗位安全操作规程、知岗位应急处置,运用《遇水反应的化学品名单》规范和加强安全生产风险排查,严防化工(危险化学品)企业生产安全事故发生。
●●●
往期精彩内容
●●●
扫码关注我



